Friday April 2026

হটলাইন

সেবা এবং ধাপ

নং শিরোনাম সেবার ধাপ কার্যকলাপ
  
জলমহাল ইজারা প্রাপ্তির প্রসেস ম্যাপ দেখুন
অকৃষি খাস জমির বন্দোবস্তের প্রসেস ম্যাপ দেখুন
নামজারি-জমাখারিজ প্রসেস ম্যাপ দেখুন
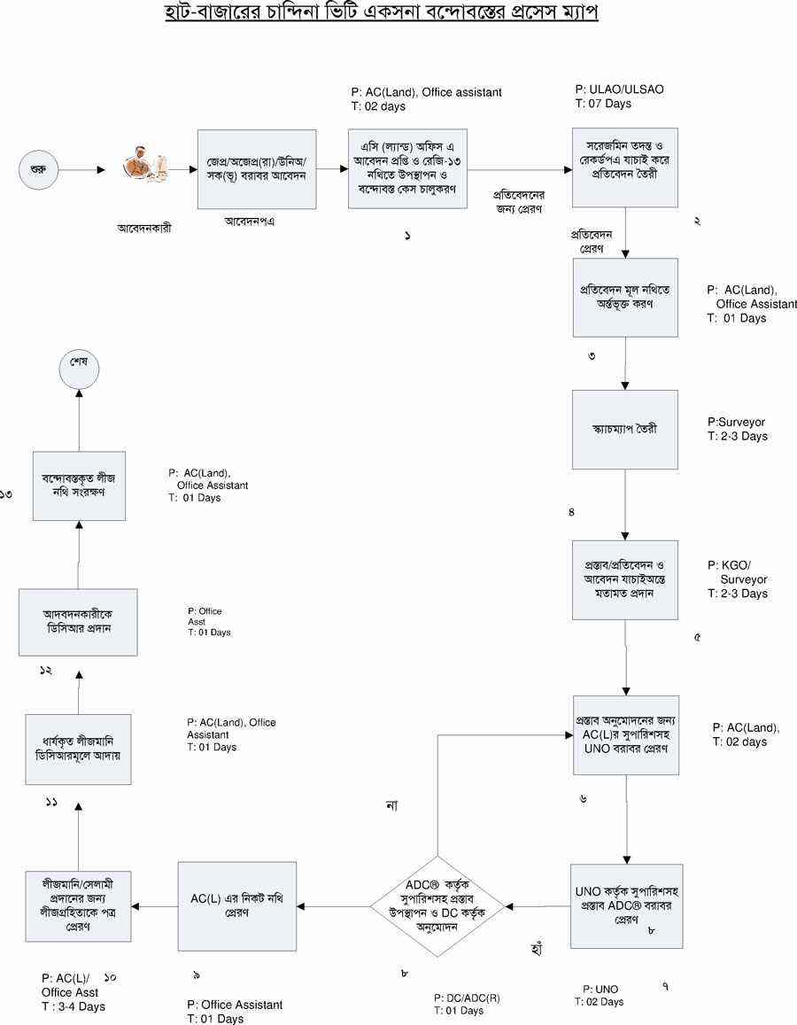
হাট বাজারের চান্দিনা ভিটা একসনা বন্দোবস্তের প্রসেস ম্যাপ দেখুন
কৃষি খাস জমি ভূমিহীনদের মধ্যে বিতরণের প্রসেস ম্যাপ দেখুন
দেখছেন ১ থেকে ৫ পর্যন্ত, মোট ৫ এন্ট্রি

এক্সেসিবিলিটি

স্ক্রিন রিডার ডাউনলোড করুন